来源:本站 时间:2025.11.25
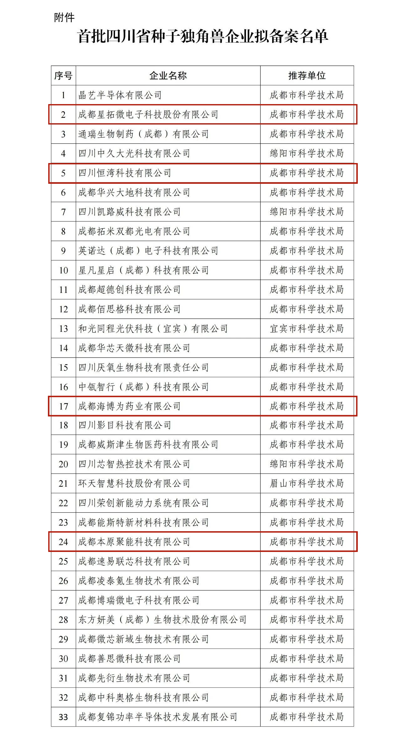
11月18日,四川省科学技术厅公示了首批33家“种子独角兽”企业拟备案名单,策源资本已投企业:星拓微电子、恒湾科技、海博为药业、本原聚能入选其中。
作为今年7月四川首次出台《四川省种子独角兽企业备案培育办法(试行)》后首次遴选出的高潜力科技型初创企业,此次“种子独角兽”入围企业,普遍具有成立时间短、技术壁垒高、融资能力强的特点。策源资本本次入选的四家企业,覆盖芯片、5G无线通信、创新药、集成电路等多个细分产业,充分展现了“种子独角兽”企业硬科技、高潜力的核心特征:
在芯片领域,星拓微电子作为互联芯片解决方案提供商,深度参与了6大接口标准的制定,拥有超过200项自主知识产权,其产品覆盖时钟、接口、电源管理等领域。
在5G无线通信领域,恒湾科技致力于搭建5G标准下开放式端到端无线基站系统,旨在以更加快速、灵活的应用部署和功能升级,满足未来智慧城市、智慧工厂、智慧楼宇等的应用需求。
在创新药领域,海博为药业是一家专注于靶向创新药研发的高成长性高新技术企业。公司拥有发明专利70余项,获得国内外授权29项;确定PCC11个,其中5项已进入临床研究阶段。同时,聚焦肿瘤、疼痛、中枢神经系统疾病等多个热门领域,布局了十余条创新药研发管线,搭建了差异化的透脑药物开发平台。
在集成电路领域,本原聚能以芯片开发为主业,通信、工业、车载电子等应用为导向,专注于数模混合芯片、传感器等领域的开发,致力于细分领域的技术突破与市场拓展。
此次四家已投企业集中入选,不仅彰显了对企业自身实力的高度认可,更体现了策源资本前瞻的投资布局。未来,策源资本将继续以服务区域产业发展为己任,深化产业投资布局,通过资本赋能、产业资源对接和全方位投后服务,持续发掘、培育更多“种子”企业,为成都高新区产业经济高质量发展注入源源不断的创新活力。




028-65220888
成都高新区天府大道966号天府国际金融中心南塔28F